第3课:蒙保守的君王
预备真理
“你们要将我这话存在心内,留在意中……也要这样教训你们的儿女……”——《申命记》11章18节至19节
请花时间来准备你的心思意念,按着正意分解真理的道(提后2:15)。通读圣经的背景,并且研究在本次课程中所包含的真理。这里包含重要的背景信息,能够帮助你理解经文。
圣经背景
梦与天使(太1:20;2:12-13,19,22)
在两约之间的几百年间,一直没有超自然的启示或圣经的经文出现。现在随着基督的诞生,突然来了一连串的启示和超自然事件。天使通过梦境传达信息在两约中都是不常见的,但是在基督诞生前后的短暂期间,马太记录了天使五次超自然的造访。路加还额外记录了在这些日子里天使的其他造访:加百列访撒迦利亚(路1:11-19),加百列再访马利亚(太1:26-38)以及天使访牧羊人(路2:9-15)。属灵的黑暗和沉默被打破了,光明和启示显示出这是一个意义重大前所未有的超自然的诞生——道成肉身的神来到人间,被宣告为王!
除撒迦利亚有所怀疑之外,接受神启示的每个人都表现出了另一种反应,那就是毫不犹豫地顺服。当神向他们启示信息时他们立即顺服,无论他们能否完全理解。假如他们不服从、拖延或质疑神的命令,灾难早就降临了。这无论对儿童和成人来说都是一个重要的教训。神要求信徒顺服他的命令和他所命定的世上的权柄。
为什么逃往埃及?(太2:13-15)
在两约之间的那个时期,亚历山大大帝已经为犹太人建立了一处避难所,他们可以去亚历山大港寻求庇护,这是一座以他命名的埃及城市。该地区的犹太人早已将希伯来经文翻译成希腊文(“七十士译本”,简称“LXX”)供早期的希腊语教会使用,这也是新约圣经作者引用旧约的很多经文时所依据的基础。
从伯利恒到埃及的距离至少有120到160公里之遥,远远超出了希律邪恶的势力范围。当然,神也可以送他们去别处或以其他方式保护耶稣,但是这段旅程符合马太的目的,为要证明耶稣应验了犹太圣经的预言。从耶稣家谱到登山宝训(太5),马太写的每个段落几乎都是以一段旧约经文为基础,并且表明它如何应验在基督身上,《马太福音》2章15节又是一个例证。
查考《何西阿书》11章1节原文的意思,可见其提到的是以色列国。何西阿讲到先知之于他不忠的妻歌篾的关系,就好比神的爱之于不忠不配的以色列,特别是神把他们带出埃及这事上。摩西对埃及法老说话时,将以色列比喻为神的儿子:“耶和华这样说:以色列是我的儿子,我的长子。我对你说过,容我的儿子去,好事奉我,你还是不肯容他去。看哪!我要杀你的长子”(出4:22-23)。像摩西一样,耶稣躲过了被杀的命运,但其他男婴却没有幸免(出1:22-2:10)。耶稣从埃及回来可能令犹太读者回想起在摩西的带领下出埃及的往事。一些犹太人期待着一位“像摩西一样”的先知到来(申18:15,18)。天使随后传达从埃及往应许之地以色列去的命令(太2:19-20),同样有可能让人想起摩西五经时期的事。
《何西阿书》11章1节指的是过去而不是未来。这段经文被基督“应验”的意思是,犹太人出埃及的历史预表了弥赛亚从埃及出来作为他们的代表和拯救者。严格来讲,最好将之称为一种图示的预言或表征(非语言的预测),被神默示的新约作者借此解释旧约人物或事件,以说明旧约原文中未明说的关于基督的真理。当然,旧约逾越节包含的丰富的象征意义(出12)也预表了基督——我们的逾越节羔羊,他住在我们中间,信徒得以逃脱审判的唯一途径是他宝血的遮盖。
希律企图杀害耶稣
在希律心中,世上只能有一个“犹太人之王”——他自己,任何竞争者必须格杀勿论。希律认为自己被博士愚弄(他们无非是服从天使的指示),就大大发怒,通过杀婴来泄愤。撒但本身就想杀死基督(太4:5-6;启12:1-5),而希律的狂怒不亚于魔鬼。人口估算显示,伯利恒当时可能有15到20名两岁以下的儿童。这场惨绝人寰的大屠杀并没有被当代历史学家(包括犹太历史学家约瑟夫)记录下来,因为通过谋杀来稳固王位实在是屡见不鲜。史书记载,希律杀过一位年轻的大祭司,还杀过他的亲戚朋友。他下令勒死了自己的一位爱妻,甚至杀死了几个亲生的孩子!据传亚古士督大帝曾开玩笑说“当希律的猪比当他的儿子更好”,因为犹太地区的猪活下来的可能性更大。
希律的大屠杀更加令人发指,因为他知道这个他一心要除掉的孩子就是弥赛亚基督。他特意向祭司长和文士询问“基督当生在何处”(太2:4),并且狂妄地将自己与神的受膏者对立起来。祭司长和文士以及耶路撒冷的其他很多犹太人肯定听说或得知了博士的消息,虽然他们没有亲手制造这场流血事件,但也绝不能因此而免受刑罚。他们对于寻找这个孩子毫无兴趣,更不用说崇拜他了,而这些领袖最终都想要亲手杀死耶稣。
《马太福音》2章17节至18节表明,就连希律的恶行也被神用来成就(字面意思是“填补”或完成)《耶利米书》31章15节。像《何西阿书》一样,《耶利米书》的原文指的是历史,而不是一则明确的弥赛亚预言,但新约将它解释为对基督的预表。拉结是以色列(也称为雅各,见《创世记》30章至37章)的妻子,她的儿子们代表的支派将会形成以色列的南北王国。在耶利米的时代,“拉结哭她儿女”代表了所有犹太母亲的哀恸,她们在被掳的日子里为以色列的大不幸而哭泣。不仅如此,她们也预表了伯利恒的母亲为自己的孩子惨遭屠杀而痛哭。世人非但不敬拜基督,反而迫切要杀他,使得这位犹太人之王后来甚至自己为耶路撒冷哀哭,因为他的民拒绝他,而这将招致审判(路19:41-44)。
应该看到的是,《马太福音》所引用的《耶利米书》31章并不是完全消极的。对许多了解圣经的犹太人来说,这会让他们在哀哭(耶31:16-17)、怜悯(耶31:20),回转(耶31:21-22)、新约(耶31:31-34)和神对以色列未来的应许(耶31:35-37)中,想起那些熟悉的应许而带来的盼望。
耶稣回到拿撒勒
史料记载,希律在公元前4年的春天去世,这就是为什么学者们把基督诞生的日期提前了至少一两年。希律的儿子亚基老接管了犹太地区,他以残暴著称。他将两位有名望的犹太拉比当作闹事者处死。还有一次,他派军队冲进庆祝逾越节的乱哄哄的人群,结果事态失控导致约三千犹太朝圣者被杀。他暴虐成性,连该撒亚古士督都担心人民会被迫造反,于是最终废除了亚基老,并在公元6年将他逐出犹太地区。这就解释了约瑟害怕的原因,以及他转而去往加利利境内的拿撒勒(往北89公里),但是马太又给出了最根本的原因,即这一切都与完成一个神的计划有关。
旧约原文并没有直接对应于马太引述的“他将称为拿撒勒人”(太2:23)的话。但是古代作家有时将文本混合在一起,而且由于犹太人和希腊人在表达观点时会用双关语,有些人认为这个说法也许双关希伯来文netser“苗裔”一词,是对弥赛亚的一个称呼(耶23:5;亚3:8; 6:12;赛11:1;53:2)。而其他人则认为,通过略微改变一下字母,它可以指拿细耳人,一类离俗归神的人(民6:1-21)。但是这些观点都存在争议,最好简单地将其理解为旧约中没有记载却为人所知的先知说过的话。类似地,《犹大书》14章至15章也引用了旧约中没有记载的以诺的预言,而新约则给出没有记录在福音书中的耶稣的话语(徒20:35等)。无论人们怎样解读这种引用,有一个事实是确定无疑的:拿撒勒是一个卑贱的地方,不利于人的成长,且备受指责(约1:46),而像“拿撒勒人”这样侮辱性的称呼和对基督的其他指责也都在应验很多其他的预言,即弥赛亚将会“被藐视,被人厌弃”(赛53:3;49:7;诗22:6-8;69:20-21)。正是在这个被藐视的卑微地方,尊贵的神儿子将谦卑地度过他的大部分人世间的生活。
指向真理
“我的民哪!你们要留心听我的训诲,侧耳听我口中的话。”——《诗篇》78篇1节
本节包括一些问题,可对上周的课程内容进行复习,也帮助学生预习本周的课程内容。除了这些复习问题外,教师可以使用一个合适的活动使学生对于本周所要学习的真理产生期待。教师可以在“实践真理”部分找出一两个活动,更有效地向学生介绍本周的课程内容。
复习问题
那几个博士是从哪里来的?
《马太福音》2章1节告诉我们,他们是从东方来到耶路撒冷的。
博士们如何知道要来到耶路撒冷寻找耶稣?
他们跟随一颗星而来。
《马太福音》2章6节引用的是哪节经文?
《弥迦书》5章2节。
博士们献给耶稣哪些礼物?
他们将黄金、乳香和没药献给耶稣。
谁警告博士们不要返回耶路撒冷向希律汇报耶稣的所在?
神在梦中警告博士们。
宣讲真理
“……我们要将耶和华的美德和他的能力,并他奇妙的作为,述说给后代听。”——《诗篇》78篇4节
本节包含了圣经课程和课上提问。使用课上提问来检查孩子们对所学内容的理解。本节还包括在授课环节时可使用的各种各样的展示方法。在你读本节之前要多读几遍圣经。所有的教导都应该扎根于圣经。
圣经课程
读经
阅读《马太福音》2章13节至23节。
导言
你是否曾经想过你做过的某个梦会真的发生?如果一位天使深夜在你的梦中向你显现,告诉你带领你的家庭去到另外一个城市,你是否会激动不已而且也会有些害怕?今天,神不会通过梦向我们说话(现今,神通过他的话语来启示他的心意),但那时神选择这个方式向约瑟传达了一个重要信息,今早我们将要一起学习这个重要信息。
引导问题
引导问题:伴随着基督的降生发生了什么超自然的事情?
回答:几百年以来,那里没有超自然的事情发生,但是伴随着耶稣的降生,一连串的启示和超自然的事件不断发生。神通过梦向马利亚和约瑟传达信息,天使们向牧羊人宣告耶稣的降生。
引导问题:当人们得到天使的指示时他们做了什么?
回答:人们(例如约瑟)得到讯息后便顺服地按照指示去做。
引导问题:为什么马利亚和约瑟会逃到埃及?
回答:马利亚和约瑟是在顺服上帝的指引。当时犹太人可以在埃及找到避难所。
引导问题:从伯利恒到埃及有多远?
回答:伯利恒到埃及间的距离大约在121到161公里。
引导问题:为什么弥赛亚出离埃及非常重要?
回答:《何西阿书》11章1节是在很久以前写的,但也是对未来的预言,它预言了弥赛亚将要从埃及出来。当马利亚和约瑟带着耶稣从埃及返回时,他们应验了之前的预言。
引导问题:为什么希律试图杀害耶稣?
回答:希律嫉妒耶稣,在他心中只能有一个“犹太人的王”,就是他自己。任何竞争都会使他发怒。他企图通过博士们找到耶稣,进而除掉耶稣。
引导问题:面对来自耶稣对王权的威胁,希律对他做了什么?
回答:希律下令将伯利恒及四境中所有两岁以内的男孩全部杀掉。
总结
在梦中得到警告后,约瑟带着马利亚和耶稣逃往远离希律威胁的埃及。希律因博士们带来的讯息感到不安。他们告诉希律,犹太人的王将降生于伯利恒。希律将伯利恒两岁以内的男孩全部杀掉以便摆脱竞争对手,捍卫他自己的王位。希律死后,约瑟被告知可以安全返回,因此他们搬到一座名叫拿撒勒的城。
应用
在耶稣人生的每一步,上帝那掌权的手处处可见。他保护并引导马利亚和约瑟以及那些出生在他们以前的亲属,从而确保上帝至高的计划可以完成。我们也当相信,上帝掌握我们人生计划的每个细节。遇到艰难或当我们不明白神为何允许一些困难的事情发生时,我们仍要相信上帝掌管一切,他如此做是为着我们的益处和他自己的荣耀。
实践真理
“好叫他们仰望神,不忘记神的作为;惟要守他的命令。”——《诗篇》78篇7节
从本节中选取一些好的方法来复习并应用圣经课程中所含的真理。
敌对者
问孩子们是否知道敌对者是什么意思。跟他们解释敌对者是指阻止某人做事的人,不管这件事是这个人想做的还是被命令要做的。告诉孩子们如果他们把基督视作救主,他们就会遇到尝试让他们不跟随耶稣的敌对者。今天的课上,他们将会学到耶稣的众多敌对者之一希律。告诉孩子们希律对耶稣的惧怕,因为耶稣将要成为犹太人的王,而这正是希律想杀死耶稣的原因。
跟随带领者
玩“跟随带领者”的游戏。让一个学生站在全班学生面前。不管他做什么,其他人都跟着做。讨论一下带领者或者向导是什么意思。好的向导及坏的向导是怎样的?神是约瑟的带领者和向导。
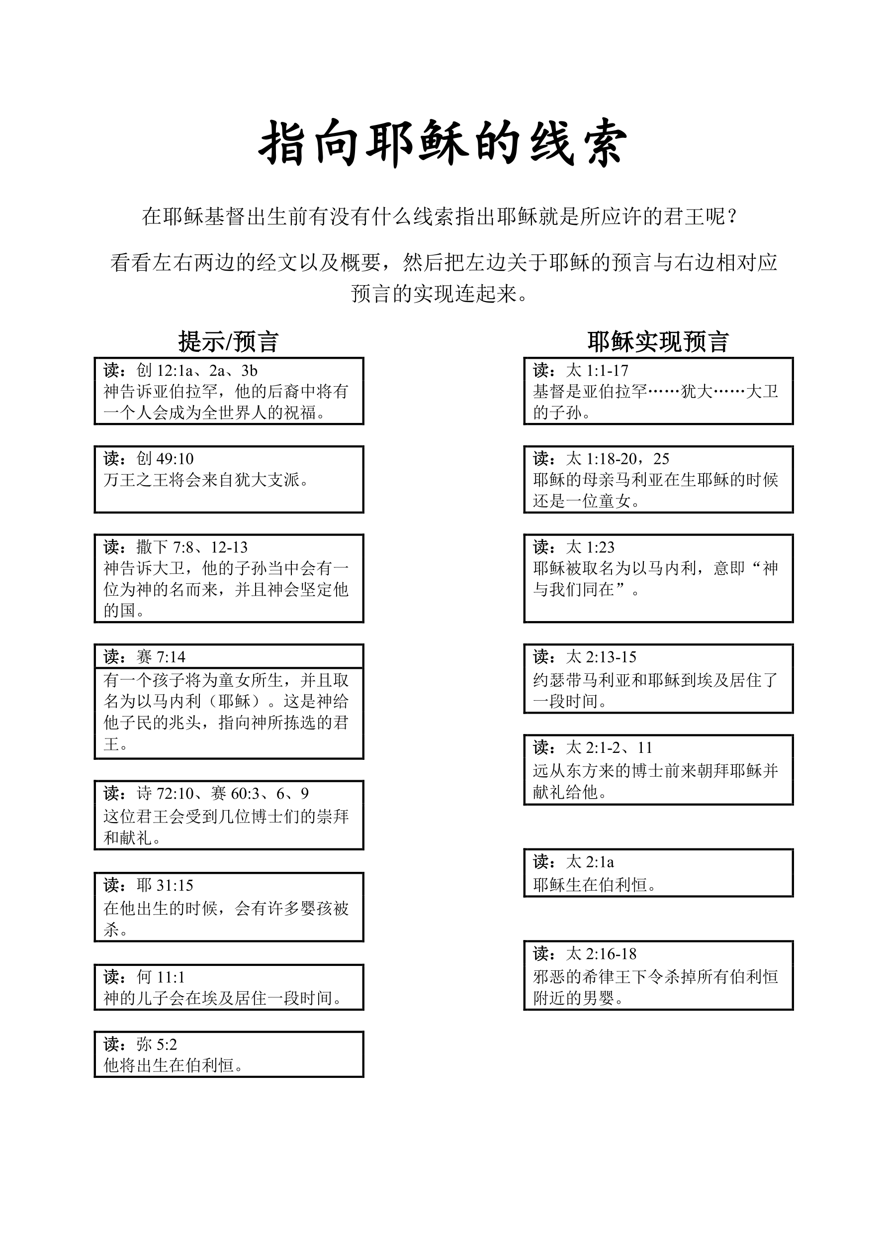
“指向耶稣的线索”
使用本课背面的表格“指向耶稣的线索”。
让一名学生读表格左侧一栏方框内的内容。然后你读圣经中的经文 。在右侧一栏做同样的回应方框和经文。让学生在你读每一段经文时将方框连线。你可能需要简短地解释这些预言是如何指向耶稣,并且是如何在耶稣身上应验的,确保学生能够明白这些。
埃及手工
所需材料:本课背后的“金字塔模型”数张、剪刀、空白纸、写有《马太福音》2章13节的纸条和蜡笔
课堂说明:制作一张约瑟、马利亚和耶稣逃往埃及的立体画。使用所给的金字塔手工纸样沿实线剪下,并沿虚线对折。学生可以给金字塔、沙子以及马利亚、约瑟和耶稣途中可能遇到的其他东西涂色。在纸的背面用胶带粘上《马太福音》2章13节。
“……有主的使者向约瑟梦中显现,说:‘起来!带着小孩子同他母亲逃往埃及,住在那里,等我吩咐你;因为希律必寻找小孩子,要除灭他。’”(太2:13)
梦和天使
讨论天使对约瑟的造访以及所有关于耶稣出生的启示和超自然的事件。谈谈耶稣出生前四百年间,人没有听到神说什么。谈谈当今世界中的天使。讨论凡事按照圣经即神的话语来查验真理的重要性。
“逃亡到埃及”
所需材料:“逃亡到埃及”手工纸数张、胶水、蜡笔以及其他你想要添加的装饰物。
课堂说明:为了让学生领会约瑟、马利亚和耶稣在躲避希律时走过的地图,可以让学生们装饰这幅关于以色列和埃及的地图。让年纪小的学生们沿着他们走过的道路,粘上纸金字塔、马槽及房子。
顺服
问问孩子们,在不明白自己为什么被指示去做某事的情况下仍能顺服,这意味着什么。 然后给他们讲讲,当主的使者指示马利亚和约瑟带着耶稣逃往埃及的时候,他们是如何顺服的。问问孩子们,如果马利亚和约瑟拖延而不立即顺服,会发生什么事(耶稣将与伯利恒地区的其他所有婴孩一起被杀)。然后给他们讲讲马利亚和约瑟实际是如何顺服的,以及神因为他们的顺服而保护他们的经过。
什么是预言?
给孩子们讲讲预言是什么,以及神如何用预言来彰显他的大能。给孩子们讲讲,在耶稣出生之前很多年,以色列人是如何获知耶稣出生的事的。在耶稣出生之前很多年,他未来的出生地就已经写明了。告诉他们这就是预言。神使用预言来得荣耀。通过预言,我们可以看到神信守他对我们的应许。给他们讲讲关于耶稣第二次来临的预言,如果他们是信徒,那么他们将被耶稣带到天上,有朝一日与基督一起在地上掌权。
你对弥赛亚的反应
给孩子们讲讲希律得知弥赛亚要来时有什么反应。然后问问他们,当得知耶稣在十字架上为他们的罪而死的时候,他们有怎样的反应。问问他们,因为相信耶稣就是弥赛亚,他们应该发生什么样的变化,应该具有什么样的“新”心态(弗4:23;西3:10)。跟他们讲讲,我们通过什么方式来表明自己是信徒(圣灵所结的果子,《加拉太书》5章22节至23节)或者不是信徒(继续在罪中生活)。
背诵经文
“希律死了以后,有主的使者在埃及向约瑟梦中显现,说:‘起来!带着小孩子和他母亲往以色列地去。’”——《马太福音》2章19节至20节







