第2课:神的荣光充满圣殿
预备真理
“你们要将我这话存在心内,留在意中……也要这样教训你们的儿女……”——《申命记》11章18节至19节
请花时间来准备你的心思意念,按着正意分解真理的道(提后2:15)。通读圣经的背景,并且研究在本次课程中所包含的真理。这里包含重要的背景信息,能够帮助你理解经文。
圣经背景
所罗门建造圣殿(王上5:1-7:51)
大卫王在世时,常常预备所罗门为主建造圣殿。大卫最先萌生为主建圣殿的念头,但因为他久经沙场,流过多人的血(代上22:8),神拒绝了他的建殿请求。然而神应许大卫说,他儿子所罗门将为他建殿(代上22:9-10前半句)。虽然大卫不能亲自建殿,但他希望在这件事上竭尽所能地帮助儿子(代上22-29)。神赐福大卫,透过圣灵感动他画下圣殿的蓝图(代上28:12,19)。大卫也在其他方面参与到建殿的筹备工作中,从收集分配材料到管理祭司的班次不一而足。他将自己积蓄的金银用于建殿,也鼓励其他百姓自愿捐献(代上29:1-17)。在临死前,大卫一次次劝诫所罗门完成神的计划,为神建殿(例如,代上22:6-16)。
在所罗门作王第四年,以色列周围四境和睦,因此所罗门能够专注于神的托付为神建殿(王上5:4;6:1)。历经七年,这个浩大的工程终于竣工(王上6:38)。圣殿的殿身长约27.4米,宽9米,高14米(王上6:2)。(加上门廊、殿墙和殿后的三层旁屋,实际的圣殿将显得更加宏伟。)建殿是用山中凿成的石头,没有使用“锤子、斧子和别样铁器”(王上6:7)。从地到棚顶,石头都用香柏木遮盖,“一点石头都不显露”(王上6:14-18)。殿内木墙刻有“基路伯、棕树和初开的花”,外面包有金子(代上6:19-22),连圣殿的地板和门都贴着金子(代上6:29-35)。圣殿和会幕一样,也有圣所和至圣所。至圣所里有两个包金的木质基路伯。每个基路伯高4.7米,翅膀宽4.7米;两基路伯张开翅膀从墙的一边延伸到另一边,中间是神的约柜(代上6:23-29)。
圣殿里的物件有些来自旧有的会幕(约柜和祭坛),还有一些为这次新建的,例如,院内新铸了一个有十二只铜牛驮的巨大铜海(王上7:23-26),当中可容纳54,553升的水。这些水可能是要放在十个铜盆中,每个铜盆都有铜制盆座(王上7:27-39)。在殿内,新造的物件包括新的香坛、陈设桌、十个灯台以及其他零散器具(王上7:40-50)。此外,与会幕不同的还有圣殿入口两边矗立着的两根精雕铜柱,高约8米(王上7:15-22)。
神的荣耀充满圣殿(王上8:1-13)
众人在耶路撒冷聚集,以色列领袖将约柜(王上8:3-4)和会幕中的圣器具(王上8:1-4)带上来。祭司和利未人将约柜抬进圣殿,一同敬拜神和为百姓赎罪,众人的祭物多到不可胜数(王上8:5)。祭司将约柜抬到至圣所,他从里面出来的时候,“有云充满耶和华的殿,甚至祭司不能站立供职,因为耶和华的荣光充满了殿”(王上8:10-11)。神在进入会幕时,也曾向以色列民赐下类似的神迹,以表明他的同在(出40:34-35)。虽然众人和祭司都没有见过神,但神许可他们经历他的同在。神用荣光充满圣殿,向百姓赐下应许。如果以色列民顺服神的律法,那么神说:“我必住在以色列人中间,并不丢弃我民以色列”(王上6:13)。神赐福以色列民,应许与他们同在。
所罗门称颂神(王上8:14-21)
在为百姓祝福后,所罗门为圣殿的竣工称颂神(王上8:14)。所罗门并没有高抬自己,而是称颂神拣选大卫治理他的百姓,又应许叫他儿子为神建殿(王上8:15-17)。所罗门只是神成就他旨意的器皿。接着,所罗门称颂神借着立自己为王,并允许自己建殿来成就他的应许。所罗门在开始和结尾的颂赞中都提到神带领以色列民出埃及(王上8:16,21)。神呼召亚伯拉罕,拯救以色列民出埃及,带领他的子民进入应许之地,又为他建殿,在这一切事上神都亲自建造他的百姓。惟有神配得一切颂赞。
所罗门的献殿祷告
在祷告中,所罗门首先赞美神无可比拟的信实(王上8:22-24)。以色列的神与异教之神不同,所罗门赞美他“向那尽心行在你【神】面前的仆人守约施慈爱”(王上8:23)。随后,所罗门再次提及神向大卫守约(王上8:24),他第一次请求神成就他对大卫的应许,使他的后裔作以色列的王(王上8:25-26)。所罗门知道神的作为不受圣殿的局限,但他再次请求神眷顾百姓在圣殿的敬拜(王上8:27-30)。圣殿是以色列民与神相交的中心,是神应许为自己立名的居所(王上8:29)。所罗门知道,百姓在圣殿的敬拜若想蒙神悦纳,只能倚靠神的恩慈和信实。他祈求神垂听百姓的祷告,赦免他们的罪。
在请求神眷顾百姓在圣殿的敬拜后,所罗门又提出七个特别的请求(王上8:31-53)。首先,所罗门请求神垂听殿前的起誓,定义人有理,定恶人有罪(王上8:31-32)。接下来,他请求神在百姓战败和向神认罪后赦免他们,将失去的土地归还他们(王上8:33-34)。与之类似,所罗门也请求神在用干旱管教以色列民后,为悔改的百姓降雨(王上8:35-36)。所罗门的第四个请求(王上8:37-40)是神能垂听自觉有罪的个人,赦免他们的罪,不再降罚,“使他们在你赐给我们列祖之地上,一生一世敬畏你”(王上8:40)。接下来,所罗门又为慕名而来的外邦人祷告,请求神垂听他们在殿中的祷告,“使天下万民都认识你的名”(王上8:41-43)。所罗门的第六个请求是神可以使百姓争战得胜(王上8:44-45)。最后(王上8:46-53),所罗门想到,有一天神可能惩罚以色列民,将他们掳到外邦。所罗门祈求说,如果神听见他们痛哭,看见他们回心转意,他就能赦免他们,使他们在被掳的仇敌眼中蒙怜恤。简言之,借着这七个请求,所罗门希望不论以色列民犯多大的罪,神都不至离开圣殿,都能够眷顾垂听百姓向他的祷告。
所罗门祝福勉励百姓(王上8:54-66)
所罗门向耶和华陈明祈求后,起身祝福百姓(王上8:54-55)。他首先再次称颂了神的信(王上8:56),因为凡神对摩西所说的话都一一应验。所罗门也盼望神与他的子民同在(王上8:57),好使他们的心归向他、遵行他的道(王上8:58),他也能记念所罗门的祷告,好“为他仆人与他民以色列伸冤”(王上8:59)。所罗门围绕神的荣耀赐福百姓:“使地上的万民都知道惟独耶和华是神,并无别神”(王上8:60)。最后,所罗门呼吁百姓向神效忠,遵行他的法度和命令(王上8:61)。在为百姓祝福后,所罗门王紧接着与众民向神献上牛两万两千,羊十二万为祭,又守节庆贺十四日。众人“因见耶和华向他仆人大卫和他民以色列所施的一切恩惠”(王上8:66),就都心中喜乐,各归各家去了。
神再次向所罗门显现(王上9:1-9)
所罗门用十三年建成自己的王宫后(王上7:1),耶和华再次向他显现(王上9:1-2)。(在《列王纪上》第3章中,神曾经借着梦第一次向所罗门显现,并赐他智慧。)神告诉所罗门,他已经垂听所罗门的祷告,并以圣殿作为敬拜的中心。神将圣殿分别为圣,叫他的名常在其中,无限的神必时常与他百姓同在。神又用比喻说,他的眼、他的心也必常在圣殿中,随时应允百姓的祷告。紧随这应许的是神的警告。所罗门曾祷告说,在大卫后裔中将不断有人在以色列作王(王上8:25-26)。神说,只要大卫的后裔能像大卫一样听从神的吩咐,他必垂听这个祷告(王上9:3-5)。但是,如果所罗门或将来的王弃绝神的律法,转而拜偶像,神必要将以色列民在应许之地剪除,也要舍弃圣殿(王上9:6-7)。到那时以色列全境将满目疮痍,经过的人必说“耶和华为何向这地和这殿如此行呢?”(王上9:8)。其他人要回答说,这是因为百姓弃绝他们的神(王上9:9)。由于耶和华的名在殿中,百姓更应当顺服神。神不能容忍悖逆的君王或百姓使他的名受辱。
结论
从所罗门的祷告中,我们知道以色列民所倚靠的是神能守约。神信实地带领以色列民到了应许之地,并使大卫的后裔作王。现在,神又允许圣殿成为敬拜的中心。因为深知百姓悖逆,所以所罗门迫切祈求神能不断向百姓守约,特别是要能垂听百姓在圣殿的祷告,且在管教百姓后赦免他们的罪。耶和华断不会背约,但以色列民需要向神信实才能享受神的应许。只要以色列和他们的王向神信实,他们就能不断在圣殿中与神相交。
指向真理
“我的民哪!你们要留心听我的训诲,侧耳听我口中的话。”——《诗篇》78篇1节
本节包括一些问题,可对上周的课程内容进行复习,也帮助学生预习本周的课程内容。除了这些复习问题外,教师可以使用一个合适的活动使学生对于本周所要学习的真理产生期待。教师可以在“实践真理”部分找出一两个活动,更有效地向学生介绍本周的课程内容。
复习问题
《列王纪上》3章3节是怎样描述所罗门王的?
这节经文说所罗门爱耶和华,遵行他父亲大卫的律例。
在基遍时所罗门身上发生了什么特别的事情?
耶和华在梦中向所罗门显现,对他说:“你愿我赐你什么?你可以求。”(王上3:5)
所罗门向神求什么?
所罗门向神求明白的心,使他能判断神的子民以色列人,也就是他求的是“智慧”。
主是怎么回应所罗门的?
主喜悦所罗门并赐所罗门无人能及的智慧(除耶稣外)。
宣讲真理
“……我们要将耶和华的美德和他的能力,并他奇妙的作为,述说给后代听。”——《诗篇》78篇4节
本节包含了圣经课程和课上提问。使用课上提问来检查孩子们对所学内容的理解。本节还包括在授课环节时可使用的各种各样的展示方法。在你读本节之前要多读几遍圣经。所有的教导都应该扎根于圣经。
圣经课程
经文大纲
所罗门建殿(王上5:1-7:51)
耶和华的荣光充满圣殿(王上8:1-13)
所罗门赞美神(王上8:14-21)
所罗门的献殿祷告(王上8:22-53)
所罗门祝福以色列(王上8:54-66)
神第二次向所罗门显现(王上9:1-9)
读经
阅读《列王纪上》8章1节至9章9节。
导言
如果我告诉你今天我们有机会为神做事了,你会做什么?你会用什么物资?你会花多少时间和精力在这个项目上?在今天的课中,我们将会学到所罗门为神所做的。所罗门的父亲大卫非常爱神,他想为神做一些特别的事——为神建一栋非常特别的房子。但大卫不能建这栋房子,然而他收集了许多所罗门建房子时需要的物资。这不是一座普通的房子,是为一位君王、一位万王之王而建。
引导问题
引导问题:大卫想为神做什么?
回答:大卫想为神建一座非常特别的房子,称做圣殿。
引导问题:大卫能建圣殿吗?
回答:不能。神不允许大卫建殿,但是大卫的确收集了很多建殿所需的材料。当大卫的儿子所罗门作王的时候,神允许所罗门建殿。
引导问题:圣殿是什么样子?
回答:圣殿非常美丽,长约27.4米,宽9米,高14米,是用凿成的石头建成的,殿里面用香柏木板遮蔽,上面刻着天使、棕树和初开的花。殿里还用橄榄木做了两个基路伯,又用金子包裹基路伯。
引导问题:所罗门将什么带到了圣殿?
回答:以色列官长将约柜从耶路撒冷运上来,又将会幕的一切器具都带上来。
引导问题:当这一切发生的时候他们在做什么?
回答:他们一起献了很多祭物,来表明他们想委身于神,并且需要得到他的赦免。
引导问题:祭司在至圣所放完约柜回来的时候发生了什么?
回答:祭司回来的时候,有云充满了耶和华的殿,因此祭司不能站立供职。
引导问题:是什么充满了圣殿?
回答:耶和华的荣光充满了殿。由于无人能见神的面,他的荣光遮掩了他。神的荣耀是他同在和祝福的可见标记。
引导问题:神同在带来的应许是什么?
回答:如果以色列民顺服神的律法,耶和华说:“我必住在以色列人中间,并不丢弃我民以色列”(王上6:13)。
引导问题:在祝福完以色列民之后所罗门做了什么?
回答:在祝福民众之后,所罗门为殿的竣工赞美耶和华(王上8:15)。所罗门并没有高抬自己,而是赞美神拣选大卫来治理他的子民,并应许说大卫他的儿子将会建殿(王上8:15-19)。所罗门只是神用来成就他旨意的一个器皿。然后他赞美耶和华成就了自己的应许,让所罗门作王并允许他建殿。所罗门在祝福开始和结束都提到了神将以色列民带出埃及(王上8:16、21)。
引导问题:所罗门的献殿祷告内容是什么?
回答:所罗门的献殿祷告一开始是赞美神无可比拟的信实(王上8:22-24)。他的第一个请求是神信守他给大卫的应许,即大卫的后裔将在以色列的王位上(王上8:25-26);第二个请求是虽然圣殿容不下神,但是求神在殿中悦纳众民的敬拜(王上8:25-26)。
引导问题:所罗门向耶和华祈求之后做了什么事?
回答:所罗门站起来为会众祝福,并赞美神的信实。
引导问题:为什么神信守他给以色列民的应许对于所罗门来说很重要?
回答:所罗门祝福的中心是神的荣耀。他祷告说:“使地上的万民都知道惟独耶和华是神,并无别神。”(王上8:60)
引导问题:所罗门祝福完之后发生了什么事?
回答:之后所罗门向耶和华献了大量的祭,有牛二万二千,羊十二万,又举办了两个星期的宴席。
引导问题:在建殿十三年后发生了什么事?
回答:十三年后,耶和华第二次向所罗门显现,告诉所罗门他已应允他的祷告,并悦纳圣殿为敬拜的中心。
引导问题:神给了所罗门什么警告?
回答:只要大卫的后裔顺服神,神将使大卫家的子孙不断人坐以色列的国位。如果所罗门或是将来的王离弃神的诫命去拜偶像,神警告说会将以色列民从应许之地剪除,神也会舍弃圣殿。圣殿将大遭破坏,以至过路的人都说这是因为以色列人离弃他们的主。
总结
所罗门的祷告反映出他知道以色列民是靠着神对他的约的信守而存活。神曾信实地带以色列人进入应许之地,并使大卫的后裔成为以色列王。现在,神允许以色列民将圣殿做为敬拜的中心。所罗门知道众民是有罪的,他迫切地祷告求神继续以信实待众民,尤其是垂听他们在殿中的祷告,在惩罚完他们后赦免他们。神的信实不会改变,但是以色列民是否能经历他的信实取决于他们是否对神忠心。只要以色列民和他们的王忠心,他们就能继续在殿中遇见神。
应用
正如所罗门为神的信实赞美神,信徒也应因神显出来的信实而赞美他。神是信实的,而且不会改变,但是人们却不能按神的标准生活。信徒应承认他们的罪和失信,承认他们需要神的赦免。非信徒应转离罪,并相信耶稣是认识神的唯一道路。
实践真理
“好叫他们仰望神,不忘记神的作为;惟要守他的命令。”——《诗篇》78篇7节
从本节中选取一些好的方法来复习并应用圣经课程中所含的真理。
神的信实
神的信实意味着他总是说话算数,这通常是与他的盟约之爱联系在一起的(出34:6-7;哀3:22-23)。就这一点而言,神的信实意味着一旦他既然爱我们,就爱我们到底。神这种形式的爱是为与神有盟约关系的信徒而存留的。将粗细不同的丝线或绳子带到班上,并展示给孩子们看。选一些学生,让他们尝试扯断丝线。我们的承诺和爱有时就像丝线一样会断。拿出一根很粗的绳子或者铁链,越粗越好!在今天的课中,我们将学习神的盟约之爱和他的信实。神的爱更像是铁链,世界上没有任何东西可以弄断它。
所罗门回忆他的一天
请一位老师装扮成所罗门的样子。所罗门走进房间,坐下来,自言自语分享着他的一天。他谈到为当天所作的一切准备、所有用来献祭的动物,以及他的献殿祈祷。最重要的是,他谈到耶和华的荣耀充满圣殿,这一幕令人难以置信。为了让小品更精彩,请其他的老师来在教室的另一处表演出所罗门的回忆。
神的荣光充满圣殿
在教室中竖着拉一条毯子挡住自己。问孩子他们如果看不到你,是如何知道你是在那里的(他们能够听到你的声音,他们可以看到毯子的移动,他们能够看到你的手势等)。神是怎么样向我们显明他的同在呢?打开一个手电筒,手电筒的光要能透过毯子。在今天的课上,我们会学习透过遮挡彰显神的荣光——神的荣光充满。
即使是一座很大的圣殿也不能容纳下神的荣光!
所需材料:每组孩子一盒方糖、胶水瓶子,每组一个30.5*30.5厘米的厚纸板底座,每组一大袋棉花球。
课堂说明:把全班同学分成小组,每组4到5名同学。告诉同学们他们要按照比例(1:10)建造一个所罗门圣殿的基本模型,来估量一下真实圣殿的大小。把纸板底座分给每组同学。指导同学们在底座的中心量出一个长度为23厘米、宽度为7.6厘米的长方形。告诉学生们沿着轮廓线摆放第一排糖块。可以让一些学生们把糖块放到指定位置,其他同学再从指定位置把一个个糖块依次涂上胶水粘牢。地基建造完成之后,学生们可以开始在第一排糖块上垒第二排糖块。为了更加坚固,给孩子们示范怎么从下往上垒糖块。继续指导学生们把圣殿的墙搭得更高,直到墙的高度达到11厘米。
把圣殿放到一边晾干,这时你可以开始教授课程。在讲《列王纪上》8章10节至13节的时候,让学生们回到圣殿模型,然后往里面填棉花球,象征着神的荣光以云的形式充满了整个圣殿。告诉学生们继续填充棉花球,甚至棉花球从圣殿模型中满溢出来。在讲《列王纪上》8章27节的时候,解释溢出的棉花球表明人建造的住所并不能容纳下神的荣光。
所罗门关于献殿的祷告
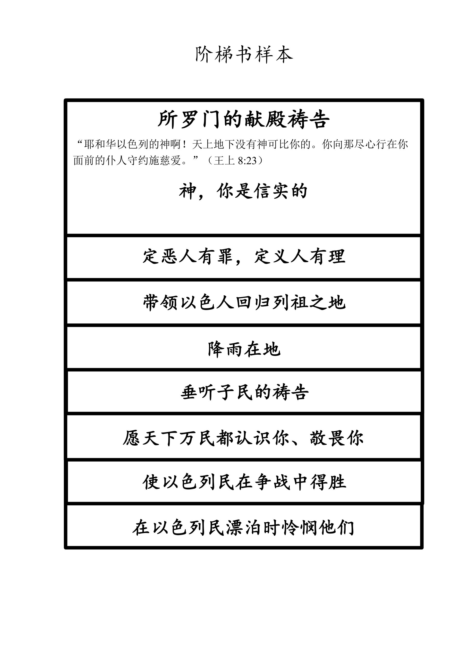
所需材料:彩纸(八种不同的颜色)、订书器、剪刀、彩色餐具。每个学生需要一整套的“阶梯书样本”和“献殿祷告”的书页。
课堂说明:把阶梯书页发给学生,并且指导学生沿着外边缘把每一页剪下来。给学生们示范如何合理地排列书页,以便能够露出每页底部的题目(参看阶梯书样本)。指导学生们把书页在顶端用三颗订书钉钉在一起。给孩子们时间,让他们能够在每一页经文的内容上画图和涂色。绘画的建议指导已经在下面列出。鼓励那些在课上规定时间内没有完成绘画的同学们,能够周间在家中完成这个任务。让学生们下周把他们的阶梯书带回来,并且安排时间在下节课的前几分钟组成小组讨论这些阶梯书。利用阶梯书中每一页上印着的经文,复习所罗门在向神进行献殿祷告时提出的祷告事项。
其他做法:对于年纪更小的学生,选出一幅简单的图画让他们往书页上画。学生们画到正确的那一页时,把这幅图画画在黑板上。
绘画建议:
- 《列王纪上》8章23节——天和地,卷轴,心
- 《列王纪上》8章31节至32节——手按圣经, 法官的木槌,,天平
- 《列王纪上》8章33节至34节——走回圣殿的人,祈祷的双手,神的耳朵,以色列地图
- 《列王纪上》8章35节至36节——云雨,行在有“善道”标志的路的人们,老师 ,人们的祷告
- 《列王纪上》8章37节至40节——没有食物的空盘空碗,成群的蝗虫或蚂蚱,着火的城市,生病的人们,祈祷的人们,写着“灾祸”一词的心,向着圣殿张开的双手,神倾听人们祷告的耳朵
- 《列王纪上》8章41节至43节——周围是一群人环绕的土地,外邦土地的轮廓,写着“神”的名签,神大能的手并伸出来的膀臂,人们在写着主的名的圣殿祷告
- 《列王纪上》8章44节至45节——以色列士兵,刀,人们在城前祷告
- 《列王纪上》8章46节至53节——被掳的戴着镣铐的以色列人,祷告的人们旁边有一个会话气泡“我有罪了”,埃及金字塔,铁炉,睁开的眼睛

柱形书签
所需材料:“柱形书签”的手工页复印件,白色花朵贴纸,金色涂料,小的红色圆形贴纸,铜色或是黄色的丝线,打孔器。
课堂说明:首先,给每一个孩子发一枚书签,把书签装饰成所罗门为神建造的圣殿的柱子。指导学生把白色花朵贴纸贴在书签顶端,做一排白色的百合花。接下来,让他们把金色涂料当成是金链。然后,让孩子们把小的红色圆形贴纸贴上去代表石榴。最后,让孩子们用白色花朵贴纸再多做一排百合花。在顶端打一个孔,把一根毛线从空中穿过去做成书签上的穗。
国家纪念区
让孩子们描述一些国家纪念区,为什么这些纪念区对国家来说具有重大的意义。询问孩子他们都去过哪些国家纪念区,以及他们为什么要去这些地方。或者带一些各种各样的国家纪念区的图片展示,并且讨论人们怎么样参观这些地方。接下来读经文《列王纪上》8章41节至43节,并且讨论听闻到神的人们将会参观所罗门为神建造的圣殿,他们渴望知道神是救主。
背诵经文
“神果真住在地上吗?看哪!天和天上的天,尚且不足你居住的,何况我所建的这殿呢!”——《列王纪上》8章27节















