第十八章:圣经预言
指导方法:要理解圣经中预示未来的预言,需信守符合圣经的指导方法。
圣经中的先知是神授权的代言人。圣经中从神而来的直接启示都可以被称作先知信息。因为圣经都是神所默示的,所以整部圣经可以被称为先知的话语,而每一位作者都可以被称作先知。但是,先知信息(prophecy)和先知(prophet)这两个词还有一个特殊用法,即预示未来的先知信息(以下简称“预言”)。预言以一种特殊的方式带着神的印记。圣经很大一部分篇幅是预言。
就如我们之前所见,圣经预言有两个目的:主要目的是改变人们的行为,其次是建立信心。第二个目的只有在预言应验时才能达到,让人坚信奇妙发出预言的神(约13:19,14:29,16:4)。
应验的预言是神的印证。事实上,我们可以用预言是否被应验为基础检验先知的真假(申18:22;赛41:23,44:6-8;结33:33)。上个世纪70年代初,有人寄给我一份预言,其内容如下:
在1972年10月底之前,乔治亚州将遭遇一场极其强烈的地震。这场地震会对南卡罗莱纳州造成重大影响。
耶和华如此说,1972年5月,南卡罗莱纳州的哥伦比亚会下雪。
写信的人当然明白发出这样的预言意味着什么。他说:“我觉得神已呼召我做一名先知,我请你保留这封信作为记录,直到你见到这些事情的应验。”
1972年过去了,这两个预言都没有应验,所以我没有必要把他的另一个预言“神说美国将在10年以后被敌人毁灭”当一回事。如果南卡罗莱纳州真的在5月下雪了,那么认真对待那个人的其他预言就是明智的。
应验的预言有一个目的,就是树立先知的真实性,从而让人们建立对神的信心,因为神预先揭示了未来事件,成就了不可能的事。因此,在新约中应验的有关耶稣基督出生、生平、死亡和复活的旧约预言,对于建立人们的信心有极大的价值,使人们不仅相信在几百年前就将这些事启示出来的神,也相信那位预言要降临的弥赛亚。
但圣经中大量尚未应验的预言又如何呢?在某个预言尚待成就期间,它的目的是改变我们目前的思想和行为,而不是满足我们对未来的好奇心。但是,我们只有先理解了预言的含义,它才能对我们的思想或行为产生影响。圣经中的预言有没有什么特点?圣经预言是一种独特的交流方式,有一些指导方法:理解字面语言、比喻性语言、预表、特殊的时间属性、复指、分指能帮助我们理解神的这一部分启示。
字面语言
理解圣经预言的第一个指导方法,就是按经文最简单、直接和正常的意思来理解。这个方法也是所有经文诠释的一个基本原则。换句话说,预言跟其他人类交流一样,除非有不容置疑的理由让我们把预言性经文按修辞性理解,否则就应该按其字面意思解读。我们会衡量那些理由,但重要的第一步是从考察语言普通的、字面的意思这一原则入手。思考以下预言:
“我必使我民以色列被掳的归回,它们必重修荒废的城邑居住,栽种葡萄园,喝其中所出的酒;修造果木园,吃其中的果子。我要将他们栽于本地,他们不再从我所赐给他们的地上拔出来。”这是耶和华你的神说的。(摩9:14-15)
这段经文中没有任何一点表明我们应按修辞来理解。虽然很多释经者这么做,但不论从人类语言交流的普通规则还是从后续的圣经启示来看,都没有充分的理由让我们把它当作修辞性语言来诠释。我们必须从预言应当按字面意思理解这一假定入手。然而,从这里入手并不意味着执着于这一种方法。圣经中的确有大量预言是修辞性的,我们必须能够区分。
比喻性语言
理解预言的第二个指导方法是,根据区分字面和非字面文字的普遍原则来辨别修辞性的段落。借着回顾第十二章的内容,让我们将三个基本指导方法运用到圣经中有关预言的具体问题上。
1.某些语言明显是修辞性的,因为如果按字面意思来理解是荒谬的。月亮会变成一大池子血(珥2:31),人身上能长出枝子(赛11:1),大山能够被挪移(亚4:7)——这些事情都不大可能。从表面上看,它们不像是按照字面意思来理解的直白预言。作者的本意、当时读者所理解的与我们今天理解的一样:它们是图画性语言。释经者的任务是挖掘这些图画所表达的含义。
异梦是圣经启示的一种方法,尤其是在预言中。当法老梦到七枝细弱的穗子吞吃了七枝健康的穗子,他和臣仆以及智慧的“先知”们都明白这不是照字面发生之事的预言,而是指向一个普通的人类事件。因此,法老寻找的是对预言的解释,寻找梦中修辞所代表的字面含义。《但以理书》和《启示录》中充满了奇幻的、类似动物的生物形象。如果把这些当作真实存在的动物的预言来理解,那不仅是小觑了先知的工作,也低估了人类的智商。许多预言明显是修辞性的。
2.有的修辞性语言可以从上下文中分辨出来。但以理告诉我们从海上升起了四头巨大怪兽:第一个像狮子且有老鹰的翅膀;第二个像熊;第三个像豹子,有四对翅膀和四个头;而第四只怪兽面貌如此奇特,以至于先知无法用读者所知的动物来形容。这些形象代表什么呢?但以理在上下文中给出了解释:“这四个大兽就是四王将要在世上兴起”(但7:17)。
当基督站在圣殿前,他预言道:“你们拆毁这殿,我三日内要再建起来”(约2:19)。这可能是一个按字面意思理解的预言,他的听众们也是这样理解的。但是,紧接的上下文给出了解释:“但耶稣这话,是以他的身体为殿”(21节)。结果,门徒在预言被应验后记起他的预言,他们就“信了圣经和耶稣所说的”(22节)。
约翰解释了《启示录》中的许多象征性语言:七星代表七间教会的使者;七个金灯台代表七间教会(1:20);盛满香的金炉是众圣徒的祷告(5:8);同一段经文显明“从犹大而出的狮子”“大卫的根”和“羔羊”均指耶稣基督。
穿着白袍的是那些从大患难中出来的人,白袍象征在基督里的罪得赦免(7:13-14);耶路撒冷被比喻为“埃及”和“所多玛”(11:8);大龙,就是古蛇,被指明是魔鬼、撒旦和那迷惑普天下的(12:9);七头就是七座山(17:9);十角就是十个王(17:12);众水就是多民、多人、多国(17:15);女人就是作为世界中心的那座大城(17:18)。
象征或预表往往在上下文中被明确地定义。释经者不能将字面或其他意思强加给它们。
3.有的表面看来是字面意思的陈述可以从圣经其他书卷中找到修辞性。但这不是解读人类交流的一般原则,只有圣经才能这样做,因为圣经的每一句话都出自神。如我们之前所见,在后的经文有权解释在前的经文,因为圣灵是这些经文的最终作者,但这并不意味着当代释经者有权给一段只含有字面意思的经文加入修辞性意思。我们认为只有圣经才是以这种独特的方式被启示的,也只有圣经作者才是神有权柄的代言人,才能给出完全无误的启示。当代释经者虽得圣灵启发,但他们的解释不是无误的,他们应当以确定圣经作者的本意为释经目标。但是,当代释经者无权做的,神子或新约的使徒们却完全有权做,因为他们是神的启示的代言人。
例如,神预言在夏娃的后裔与蛇的后裔之间将有争战(创3:15)。若按字面意思理解,人们会以为人类与蛇之间会有持续的战争,人要击碎蛇的头,而蛇会咬人的脚后跟。然而,后面的经文没有启示任何蛇与人类的战斗。另一方面,作为主线,圣经明确揭示了撒旦及邪恶势力与神的军队之间的争战,夏娃的后裔就是战场(启12:9,20:2)。事实上,在《创世记》中,焦点并不是蛇这动物,而是蛇所体现的撒旦的黑暗权势。不仅如此,女人的“后裔”(原文“籽”),虽通常喻指女人的子孙后代,却逐渐带有特殊的含义,最终呈现在保罗的解释中:“神并不是说众子孙,指着许多人;乃是说你那一个子孙,指着一个人,就是基督”(加3:16)。神对夏娃的应许在新约中的那位后裔、人子、救赎者身上得到了应验,是他将战胜撒旦,击碎它的权势。
所有后来的启示似乎都源自那个最初的预言。因此,它们揭示了该预言极为深远的含义。
重申一点,修辞性的语言并不意味着是“神秘的”。非字面性语言能够表达所有真理最深奥的意思。诠释修辞性语言的目标是确定修辞所指,因为修辞所指之事将在历史上得以应验。因此,除非有不容置疑的理由,否则我们就应该按照字面意思理解圣经预言。不容置疑的理由仅限于以上所述,所以当代释经者不能随意将喻义或“属灵”意思加诸于预言。圣经本身才是权柄,而不是释经者。
但并不是所有的释经者都接受这些限制。
对与预表性的旧约国度相关的任何事物之合乎圣经的灵意化解释,包括圣灵赋予这一事物的所有特别的、延伸的或加深的含义,带着这样一种理解,即预表性的旧约国度在所预表的新约国度——在地的和永恒的教会——中的实现。[1]
威格登(Wyngaardern)的“原则”没有任何圣经依据。它实际上是一种寓意解经法(参看三章与十二章)。这种解经方法并非将所有经文寓意化,而是仅仅将经过选择的预言寓意化,并且它们的寓意都是一样的,即以色列预表教会。如前所见,这种“寓意解经法”如要成立,必须由作者亲自指明他的教导是修辞性的,或者得到后来的圣经作者的确定。
即便新约作者似乎将某一段旧约经文寓意化,这并不意味着释经者可擅自对其他经文依法炮制。如果一位新约作者明确指定旧约中的某样东西为修辞性的,那么其他提到同样东西的经文也可能具有修辞性特征。例如,会幕被明确指出是预表性的,因此,释经者有理由在查考任何与会幕相关的经文时考虑到这一点。但是,如果没有这样的圣经授权,字面意思的经文必须按照字面意思来解释。
预表
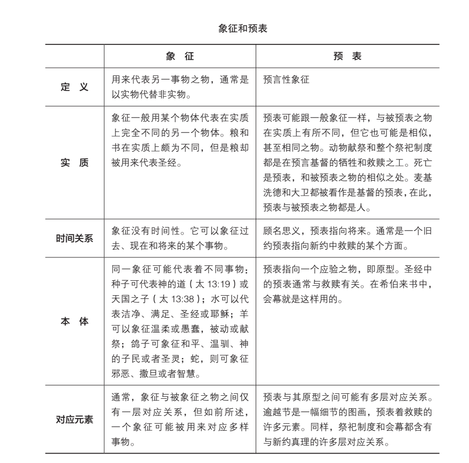
在思考修辞性预言时,我们需要特别留意圣经预言的一个主要类型——预表。预表在圣经中很常见,但也常被误解。在圣经中,人、仪式与典礼、行为与事件、器物与职分(例如先知、祭司、君王)都可以被用作预表。如我们在十二章中所见,预表的定义是“预言性象征”。因此,为了理解圣经预表,将它们与普通的象征进行比较是有帮助的。
象征是用某物来代表其他事物,通常是用实物代表非实物。例如,肉、奶、粮、火、水、种子、剑和光可以用来代表圣经。与其他类型的象征一样,象征性语言并不试图全面比较两者的众多相似之处,而仅用某物代表象征和被象征之物共有的一个特点。释经者的任务是分辨其特点,但不是从他自己的经历或文化出发,而是从圣经文化出发。
理解象征是重要的,因为在圣经中有大量的象征。例如,象征性数字。这并不意味着每次数字在圣经中出现都含有象征意义,但数字往往具有特别的含义,如四十代表试炼、六代表人、七代表圆满或完全。圣经还有实物象征,例如铜、水和酵。圣经中的一些动物,如羊、狗和蛇也可能有象征意义。人也可能是象征性的,例如亚伯拉罕成为信心的代表。历史事件和仪式,如出埃及和割礼,也反复作为象征使用。
我们应该用理解任何象征性语言的法则来理解圣经中的象征。但是,当一个象征被用于预言未来的某样东西时,它势必带有超自然特点,并具有预言的本质。因此,当预言性象征被用于圣经中时,诠释预言的原则同样适用。
在探讨理解预表的方法之前,比较预表和象征的区别也许有帮助。

注意,预表中往往包含象征。新约解释说会幕预表了基督的救赎。然而,会幕里又包含很多象征,例如水象征属灵洁净。顾名思义,预表是神安排的一个明确的预言。如果释经者将圣经中没有指定为预表的东西称为预表,那他就成为权威,而不是圣经成为权威了。一旦限制被打破,“灵意化”和“预表化”就成了打开的门,导致对圣经几乎无穷无尽的滥用。将任何解释或应用称为预表,都是在赋予它圣经的权柄,再没有辩论的余地,因为“神已经启示了”。这种方法应当被摒弃。从圣经中发现并应用平行经文是可行的,但在这种情况下,释经者应该明确指出这是他自己的观点,而非出于圣经。
一个极端是,我们往往想对象征和预表置之不理,但问题是,圣经充满了象征;另一个极端是,利用预表乐在其中,随意发挥。我们必须拒绝这两种诱惑,把预表视为神所赐的美好有益的礼物,并且努力明白圣经作者的原意。注意,我在这里所用的是象征和预表技术层面的含义。如果说到象征化或预表化,其含义就宽多了,可能与我们在第二章中讲到的寓意化和灵意化具有同样的含义。我们在那一章得出结论:只有当作者本人或后来的圣经作者给出第二层或隐含意思时,灵意和寓意解经(在此处,我们可以加上预表化和象征化)才是正当的,否则,我们只限于按字句普通的字面意思加以运用。如果释经者认为旧约中充满圣经本身没有指明的预表性语言或象征意义,他就已经削弱了圣经的权威。
如果经文明确指出某一陈述为预表或象征,我们又该如何确定其含义呢?圣经作者的原意是什么?如果是预表的话,圣灵的原意又是什么呢?我们可遵循以下三个指导方法。
1.考虑上下文。在解释象征或预表时,上下文尤为重要,因为在不同的上下文中,同一象征可能具有不同含义。
《马太福音》16章6节清楚地指出酵代表错误的教导,但《马太福音》13章33节的上下文中酵指什么呢?神的国不断扩张难道是坏事吗?其实,这里的上下文指向一件好事的扩展。
2.参照其他经文。我们已经学过,后来的启示可能会确定某物为象征性的,虽然旧约经文中没有指明。因为圣经并没有指出约瑟是基督的预表,所以我们不应当这样说。他的经历中的确有与基督的相似之处,例如他客居埃及、被出卖、被提升为宰相以及他的宽容之心。但是,他还有其他经历无法与基督的经历相对应,例如他与外邦祭司的女儿联姻,给孩子起外邦名字,对自己的弟兄傲慢,将家人带离应许之地。此外,约瑟开创了人类历史上最高压的政府。将约瑟看作一个人物例证,要比将他当成耶稣的预表稳妥得多。
如果其他经文用了一个词的象征意义,那么当这个词在另一处意思不明确的经文中出现时,可以尝试以那个象征意义来解释它,但经文的上下文必须决定能否使用这个象征意义。例如,数字六被用来代表人(启13:18),但它是否总是含有这个意思?这必须由上下文来决定。在《以赛亚书》53章中,羊(走迷)代表人,而在同一段经文中羊(温和驯良)代表主耶稣。因此,当羊被象征性地使用时,我们理应考虑作者是指上述两个意思,还是另有用意。
3.让作者的用意决定。在确定一个象征的含义时,我们必须根据作者和直接受众对象征之物本质的理解找出适合的对应点。
既然没有一处指明《雅歌》所描述的关系预表基督和教会,释经者就不应该假定所罗门和圣灵意在用它做预表。但另一方面,旧约和新约都用婚姻来反映神与他子民之间理想的关系。因此,从雅歌中找到神与他子民间属灵关系的对应点和描述,便颇为合理。但是,释经者在解释经文时应当有一个中心目标,就是确定作者要表达的本意。如果所罗门意在写一首关于人间爱情的诗歌,那这就是释经者们应在所有丰富的象征中寻找的意思。之后,如果有需要的话,他可以指出它与神之爱的相应之处,并用作例证,而不是将神之爱作为所罗门的创作本意来诠释。
我们可以在象征中清楚地看到这一语言规则。当圣经告诫我们不要将珍珠丢在猪前,也不要把圣物给狗时(太7:6),很多现代人敏感的神经受到刺激。这段经文怎么可能是指把属灵真理给那些没有预备好智慧地领受的人呢?我们怎能称人为“猪”“狗”呢?这类问题的答案不在于我们对某个象征的看法,而在于原始受众如何看待这个类比。以这节经文为例,耶稣的听众不会分析猪的许多特性并用在人身上,而是整体理解将宝贵的珍珠丢在一头只对食物感兴趣的畜生面前的愚蠢与不合宜。我们之前探讨过,应该从原始受众的文化背景出发解释经文,这样的指导方法在诠释象征时显然是必要的,因为象征代表着一种正常的语言运用。同一指导方法也适用于诠释圣经预表。
犹太人是否将他们的历史看成历代每一个信徒个人属灵历程的预表?旷野象征一个正常的基督徒生活,还是在描绘一个挫败的基督徒生活?迦南地象征得胜的基督徒生活,还是象征天堂?圣经中有大量对以色列人流浪旷野的启示性解释,尤其可以合理地用于阐明基督徒生活的不同方面。但是,这些历史事件没有像逾越节、献祭制度和会幕那样被确定为对特别事件的预表,所以把它们当作对作者原意的解释来运用是不明智的。把它们当作预表,就是暗示作者的本意或神所启示的有权柄的解释。如果圣经没有指明某物为预表,我们依然可以找出对应点,以这些物体、事件或人为例进行解释说明,但将其定为预表就不妥当了。
我们已经较详细地探讨了如何在圣经预言中甄别修辞性语言的指导方法以及有关理解修辞性语言尤其是预表的指导方法。这是有必要的。因为圣经中大量的预言都是比喻性的,而且这部分的圣经比任何其他经文更容易被曲解和滥用。下面我们将转向圣经预言的一个特性——时间参照。
特殊的时间属性
圣经的许多教导是永恒的,例如,道德诫命对所有时代的所有人都适用,象征也与时间无关。但是,圣经预言却与未来有关系。如果一个具体事件被预言时,例如耶稣的死,这不成问题。但是,新约清楚地指出,旧约预言中的弥赛亚会降世、离去和再来,然而在旧约中,弥赛亚来临的预言既可能指他的第一次来临,也可能指他的第二次来临,还可能两次都指。不但如此,有的旧约预言是指不久之后发生的事件,新约却把它们也用在了几个世纪后才降世的弥赛亚身上。
这一切的事成就,是要应验主藉先知所说的话,说:“必有童女怀孕生子,人要称他的名为以马内利。”(太1:22-23)
虽然对大多数释经者来说,这段经文似乎是指先知自己的孩子(7:16,8:3、18),马太却说以赛亚的预言(7:14)是指弥赛亚由童女所生。一个预言怎么能同时指两个未来事件?这是圣经预言一个独特的时间特点。
复指
正如我们之前所论证的(一、三章),一个表述可以含有不止一个意思。这是一个常见的文学手法,它是幽默和密码语言本质上的东西。但是,如果讲话人无意欺骗,那第二层意思要么在紧接的上下文中澄清(例如在玩笑中,以免变成谎言),要么在一个更大的上下文中显明。例如,听众可能会得着一个密码,让他们能够理解那第二层意思,这随后的解释既可以是口头上的,也可以行动上的。
在预言中,先知本人想要表达双重应验,还是圣灵向后来的先知启示了第二层或第三层所指?对于这些问题尚存争议。但无论如何,大家应该都认同圣经中的某些预言确实存在复指,任何更大的应验或第二层所指必须由圣灵通过受启示的某位圣经作者陈明。当今的释经者并没有领受无误的启示或未经过圣经作者的额外启示。
有些人将这种复指称为“部分应验”,强调预言只有一个,但它既包含一个部分应验,也包含一个更全面的应验。从前一个角度看,只有一种意思,但从后一个角度看,有两个或更多的意思。然而,持这种看法的人都认同,任何额外的含义都必须由圣灵指出。还有些人称之为“阶段性应验”,强调预言是一个,但将在未来有更大或更广的应验。圣经预言的时间属性可以由下面这幅图来说明:

(先知在世时或第一次降临第二次降临去世不久以后)
思考一些含有复指的例子:
耶和华你的神要从你们弟兄中间给你兴起一位先知像我,你们要听从他。正如你在何烈山大会的日子求耶和华你神一切的话,说:“求你不再叫我听见耶和华我神的声音,也不再叫我看见这大火,免得我死亡。”耶和华就对我说:“他们所说的是。我必在他们弟兄中间,给他们兴起一位先知像你。我要将当说的话传给他;他要将我一切所吩咐的都传给他们。”(申18:15-18)
如果说这段预言先指约书亚,那它最终所指的是基督(约1:21、45,6:14;徒3:22-23,7:37)。同样,大卫在所作有关弥赛亚的诗篇中常常指他自己的经历,但最终完全的成就却是在他的后裔弥赛亚身上。《马太福音》24章似乎是一个新约预言例子,其中有复指的含义。作者所想的显然是耶路撒冷城的毁灭,但最终的应验肯定是在将来。
分指
圣经预言的第二个类似的时间属性是所谓的分指。预言的一部分可能指一个未来事件,而另一部分则指第二个稍后发生的事件。在复指或“部分应验”中,同一个预言指向不止一个应验,第二个应验是同一个预言更为完全的最终应验。但在分指中,预言的一部分指示一个未来事件(临近的),而另一部分指示另一个未来事件(较远的)。最著名的分指的例子是《以赛亚书》61章1-3节中的预言:
主耶和华的灵在我身上,因为耶和华用膏膏我,叫我传好信息给谦卑的人,差遣我医好伤心的人,报告被掳的得释放,被囚的出监牢;报告耶和华的恩年,和我们神报仇的日子,安慰一切悲哀的人;赐华冠与锡安悲哀的人,代替灰尘,喜乐油代替悲哀,赞美衣代替忧伤之灵。使他们称为公义树,是耶和华所栽的,叫他得荣耀。
神悦纳人的恩年和他报仇的日子都在同一段经文中被预言。当主耶稣读这段经文时(路4:16-21),他在中间停下来,评论道:“今天这经应验在你们耳中了”(21节)。显然,这段经文的后半部分仍未实现,还在将来。
这是分指的一个典型例子。与此类似,思考以赛亚关于一个将要来临的弥赛亚的预言:
因有一婴孩为我们而生,有一子赐给我们,政权必担在他的肩头上。他名称为奇妙、策士、全能的神、永在的父、和平的君。(赛9:6-7)
同样,这个预言中包含了基督的第一次和第二次来临。我们能够理解,为什么基督降生之前的解经家们,没有看出那些关于一位谦卑、温柔,甚至受苦的弥赛亚到来的预言,与那些关于一个得胜君王到来的预言,在时间上有差别。这不仅仅是因为人们想要肉身脱离捆绑和一位得胜的君王,也是因为基督时代人们对于圣经预言主导看法的基础是,强调弥赛亚的第二次降临。
复指与分指中的元素不应该让我们感到惊讶。对预言未来和一系列有待发生之事的概述可能合理地包括数个元素,这些元素可能在后来会被分辨出来。圣经预言也是一样。在诠释某个预言时,不管它已经成就或尚待成就,我们都要谨记这些特点。
我们的优势在于身处基督的第一次来临与第二次来临之间,所以有些元素容易分辨。一方面,当表面上看起来像一件事的预言,在成就时分出几件连续性的事件时,我们要有思想准备。另一方面,如果我们相信自己发现了其他释经者不明了的不同事件和具体时间顺序,基督之前的释经者的经历应警告我们,不要高估了我们独特诠释的权威性。
如果我们对所发现的未来事件固执己见,当我们期待之外的事件发生,错置的教条主义可能会误导我们,正如1世纪旧约预言的研经者被误导一样。实际上,当人们坚信的观点被证明是错误的时,由此造成的错误理解可能会削弱信心,而不是建造信心。
总结
如果遵循合理的指导方法,圣经中的很多预言都是可以理解的。这些方法包括:从理解预言的字面意思入手;运用甄别和解读修辞性语言的指导方法;留意可能的复指或分指的时间特性。
既然已经较为详细地考察了有助于诠释圣经中大量存在的预言的指导方法,我们有必要再次强调起初陈述的目标。尚未应验的预言,其主要目的是规范我们今天的思想和行为。因此,我们在诠释过程中,应当将注意力集中在发现圣灵到底希望读者对该预言有怎样的回应上。如果基督说福音先要被传遍世界,然后末日才会到来,争执未来事件发生的顺序有什么益处呢?学习新约中大量有关传福音的经文,参与基督指定给我们的工作,岂不更有益处吗?当基督再临时,无论是活着还是死了的人,都要分享他的荣耀(帖前4:16-17),这个事实是要给我们极大的安慰,而不是让我们为了事件发生顺序的精确划分而分裂。
预言的另一个目的,就是借着它的应验建立信心,这是我们要勤奋学习预言的另一个原因。那些已经被应验的预言应该增强基督徒的信心,挑战非信徒的怀疑。尚未被应验的预言应当被确认,特别是它们总体、明确的轮廓,以便当事件本身展现时,我们的信心能够被建立,以顺服回应其教导。
推荐阅读书目
概览
Blaising, C. A., ed., Three Views on the Millennium and Beyond. Grand Rapids: Zondervan, 1999.
Clouse, R. G., ed. The Meaning of the Millennium: Four Views. Downers Grove, Ill.: InterVarsity, 1977.(柯楼士著,《千禧年四观》,中华福音神学院)
Erickson, Millard. Contempoary Options in Eschatology. Grand Rapids: Baker, 1977.
Grenz, S. J. The Millennial Maze. Downers Grove, Ill.: InterVarsity, 1992.
Ludwigson, Raymond. A Survey of Bible Prophecy. Grand Rapids: Zondervan, 1973.
Reiter, R., P. D. Feinberg, G. L. Archer, and D. J. Moo. The Rapture and the Tribulation. Grand Rapids: Zondervan, 1984.(亚彻等著,《被提—灾前、灾中或灾后》,中华福音神学院)
Sproul, R. C. The Last Days According to Jesus. Grand Rapids: Baker, 1998.
圣经文本综述
Beiderwold, William E. The Second Coming Bible. Reprint; Grand Rapids: Baker, 1977.
Payne, J. Barton. Encyclopedia of Biblical Prophecy. Grand Rapids: Baker, 1980.
前千禧年观
Erickson, M. J. A Basic Guide to Eschatology. Rev. ed. Grand Rapids: Baker, 1999.
Feinberg, Charles L. Millennialism. Rev. ed. Chicago: Moody, 1980.
Kaiser, Walter C. Back Toward the Future. Grand Rapids: Baker, 1989.
Ladd, George Eldon. The Blessed Hope. Grand Rapids: Eerdmans, 1956.
无千禧年观
Adams, Jay. The Time is at Hand. Nutley, N. J.: Presbyterian and Reformed, 1970.
Hokema, Anthony A. The Bible and the Future. Grand Rapids: Eerdmans, 1979.
Wyngaardern, M. J. The Future of the Kingdom in Prophecy and Fulfillment. Grand Rapids: Baker, 1955.
后千禧年观
Boettner, Lorraine. The Millennium. Phillipsburg, N. J.: Presbyterian and Reformed, 1957.
Gentry, Kenneth L. He Shall Have Dominion. Tyler, Tex.: Institute for Christian Economics, 1992.
Kik, J. Marcellus. An Eschatology of Victory. Phillipsburg, New Jersey: Presbyterian and Reformed, 1971.
Rushdoony, Rousas John. God’s Plan for Victory. A Chalcedon Study. Fairfax, Virginia: Thoburn Press, 1980.
特殊主题
Boyer, Paul. When Time Shall Be No More: Prophecy Belief in Modern American Culture. Cambridge, Mass.: Harvard Univ. Press, 1992.
Collins, J. J., ed. The Encyclopedia of Apocalypticism. 3 vols. New York: Continuum, 1998.
Green, J. B. How to Read Prophecy. Downers Grove, Ill.: InterVarsity, 1984.
Hengstenberg, E. W. Christology of the Old Testament. 2 vols. 1858; reprint, Grand Rapids: Kregel, 1970.
Morris, Leon. Apocalyptic. Grand Rapids: Eerdmans, 1977.
Petersen, L. The Prophetic Literature. Louisville: Westminster John Knox, 2002.
Porter, Stanley E. The Messiah in the Old and New Testaments. Grand Rapids: Eerdmans, 2007.
Sandy, D. B. Plowshares and Pruning Hooks. Downers Grove, Ill.: InterVarsity, 2002.
Seitz, Christopher R. Prophecy and Hermeneutics. Grand Rapids: Baker, 2007.
Sweeney, Marvin A. The Prophetic Literature. Nashville: Abingdon, 2005.
[1] M. J. Wyngaardern, The Future of the Kingdom in Prophecy and Fulfillment (Grand Rapids: Baker, 1955), 85.
